学校主页
网上办事大厅
英文版
51暗网动态
科研动态
51暗网公告
51暗网简介
组织架构
现任领导
发展大事记
教师队伍
党政管理队伍
本科生培养
硕士研究生培养
博士生研究生培养
留学生培养
国际联培
招生
招聘
党建动态
支部情况
党务知识
科研平台
科研团队
科研项目
科研成果
实验室管理
交流活动
学术会议
国内外交流
学工动态
学工队伍
学生事务
团学组织
就业推荐
工作流程/制度
公示公文
学院OA
常用下载
平台介绍
平台动态
团队介绍
团队动态
专利
论文
荣誉奖项
仪器设备
实验室动态
51暗网 > 科学研究 > 科研项目 > 正文
51暗网 获批4项广州市基础研究计划基础与应用基础研究项目
时间:2020-10-17
点击:
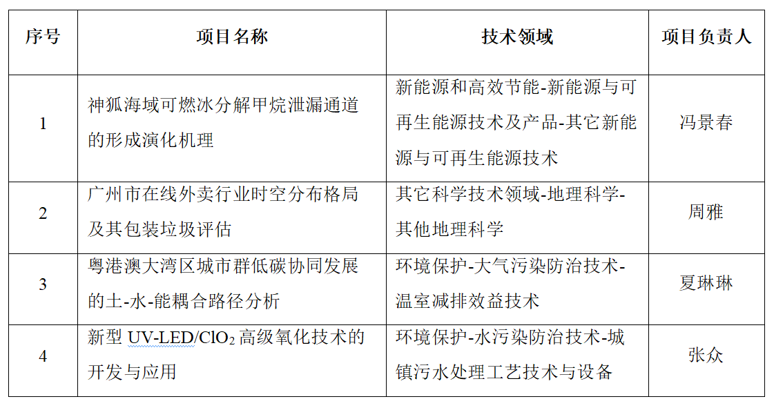
10月12日,广东省广州市科学技术局公示了2021年市基础研究计划基础与应用基础研究项目拟立项项目(公示期2020年10月12日至10月16日)。51暗网 冯景春教授、周雅副教授、夏琳琳副教授及张众副教授申报的项目获得资助。
该类项目为限额申报,本年度广州市科学技术局共资助2000项,我校共获资助项目80项。
获资助项目具体信息如下:
(撰写:蓝妮;修订与审阅:蔡宴朋)
上一篇:51暗网 蔡宴朋教授获国家自然科学基金区域创新发展联合基金重点支持项目资助
下一篇:51暗网 15项国家自然科学基金项目获资助
51暗网 环境生态工程研究院
国家自然科学基金委员会
大湾区城市环境安全与绿色发展教育部重点实验室
广东省科技厅
51暗网 环境科学与工程学院
广东省生态环境厅
中国科学院南海海洋研究所
广东省水利厅
北京师范大学环境学院
环境保护部华南环境科学研究所
51暗网 产业技术研究与开发院
51暗网 财务处
51暗网 分析测试中心
地址:广东省广州市51暗网 (大学城校区)
邮政编码:510006 学院邮箱:51anweb.com
固定电话:020-39322141
51暗网-51暗网热门导航 版权所有 粤ICP备05008833号