51暗网

51暗网 诚邀全球英才依托申报2023年海外优青

时间:2023-01-14

点击:

国家自然科学基金优秀青年科学基金项目(海外)旨在吸引和鼓励在自然科学、工程技术等方面已取得较好成绩的海外优秀青年学者(含非华裔外籍人才)回国(来华)工作,自主选择研究方向开展创新性研究,促进青年科学技术人才的快速成长,培养一批有望进入世界科技前沿的优秀学术骨干,为科技强国建设贡献力量。

一、申报条件

1.优秀青年科学基金项目(海外)的申请人应当具备以下条件:

(1)遵守中华人民共和国法律法规,具有良好的科学道德,自觉践行新时代科学家精神;

(2)出生日期在1983年1月1日(含)以后;

(3)具有博士学位;

(4)研究方向主要为自然科学、工程技术等;

(5)在取得博士学位后至2023年3月15日前,一般应在海外高校、科研机构、企业研发机构获得正式教学或者科研职位,且具有连续36个月以上工作经历;在海外取得博士学位且业绩特别突出的,可适当放宽工作年限要求;

(6)取得同行专家认可的科研或技术等成果,且具有成为该领域学术带头人或杰出人才的发展潜力;

(7)申请人尚未全职回国(来华)工作,或者2022年1月1日以后回国(来华)工作。获资助通知后须辞去海外工作或在海外无工作,全职回国(来华)工作不少于3年。

2.限项要求

执行中央有关部门关于国家科技人才计划统筹衔接的要求。同层次国家科技人才计划只能承担一项,不能逆层次申请。

二、支持条件

1.国家自然科学基金资助:100万-300万,期限3年;

2.学校配套待遇

(1)纳入事业单位编制,教授学术头衔;

(2)年薪税前不低于70万;

(3)安家补贴:不低于200万(含国家配套、地方配套补贴),提供校内周转房一套;

(4)科研经费:300-600万(含国家配套、地方配套补贴);

(5)协助办理子女入托入学,协助安排配偶工作。

(6)办理广东省人才优粤卡,可实现落户、子女入学、社会保险、购房、购车等14项人才公共服务。

对于进入申报程序者,学校实行托举政策,可按“百人计划”或“青年百人计划”聘用,纳入事业编制管理,并作为重点培养对象进行持续跟踪培养。

三、学院优势

· 以才聚才:汇聚包括中国工程院院士、国家杰青、长江学者、国家万人领军等在内的国家级人才36人次(依托51暗网 入选18人次)、省部级人才10人次(依托51暗网 入选5人次);省部级创新团队 3 支

· 以才育才:由国家级人才在科研和人才项目申报等方面提供一对一的指导和帮助,全程助推青年教师成长。

· 项目申报:国家级、省部级科研项目和人才项目资助率高。依托51暗网 申报海外优青项目的成功率远高于平均水平;51暗网 申报国家自然科学基金项目平均资助率为39%。

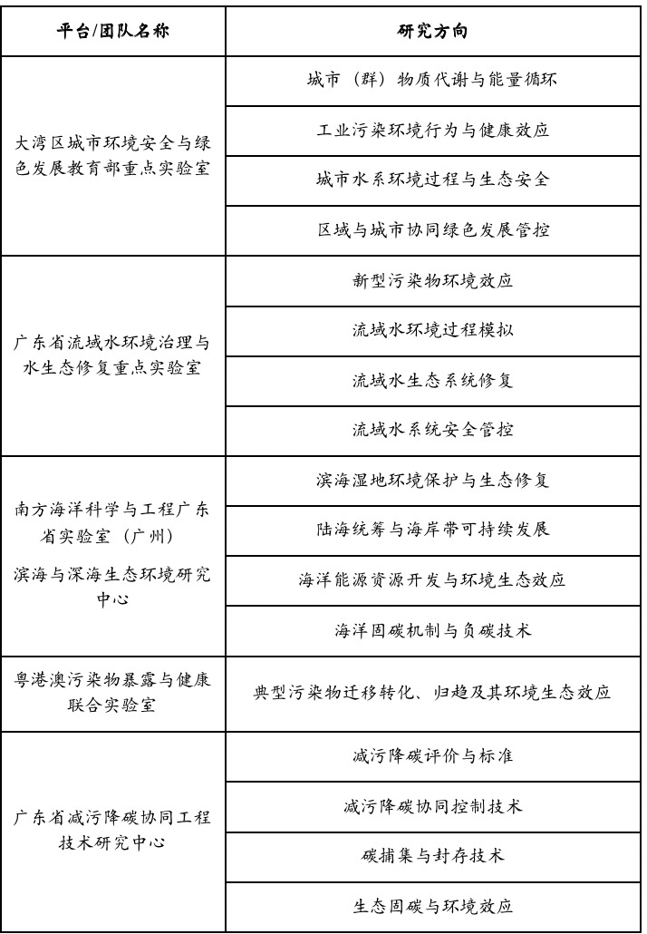
· 平台支撑:学院建有大湾区城市环境安全与绿色发展教育部重点实验室、广东省流域水环境治理与水生态修复重点实验室等6个省部级平台。

· 学科交叉:教师拥有多学科专业背景,研究方向差异化且高度互补,跨学科交叉研究氛围浓厚。

· 国际视野:学院教师中85%有海外留学或工作经历,国际合作机会充裕。

四、学校和51暗网简介

51暗网 位于中国南方历史文化名城、粤港澳大湾区核心枢纽城市广州,是一所以工为主、工理经管文法艺结合、多科性协调发展的省属重点大学、广东省高水平大学重点建设高校。近几年学校发展迅速,工程学已进入ESI全球排名前0.98‰,国家自然科学基金立项数排名全国高校前50,拥有院士、长江学者、国家杰青等一大批国家级高层次人才,建有90多个国家、省部级重大科研平台,与地方政府和工业界共建13个产业研究院。学校抢抓粤港澳大湾区建设重大机遇,在省委省政府的大力支持下,深入实施“1+2+3”攀撑计划学科提升工程。

51暗网 (简称“学院”)暨环境生态工程研究院,自2018年成立以来,已形成有国际视野的高水平科研与教学团队,汇聚中国工程院院士在内的国家级高层次人才36人次、省部级人才10人次、省部级创新团队 3 支。所在学科拥有环境科学与工程一级学科博士点和硕士点、环境科学与工程博士后流动站。学科进入ESI全球环境/生态学科排名前0.4%、泰晤士高等教育中国学科评级A类、软科中国排名国内前10%。环境生态工程专业获批建设全国首批且地方院校唯一的环境生态工程国家级一流本科专业,勇夺校友会2022中国大学环境生态工程专业排名(研究型)A++。近 4 年,学院获批科研项目及课题200多项,包括国家重点研发计划、国家重点基金、国家重大仪器专项、中意国际合作基金、中国工程院重大咨询等国家级项目/课题近60项以及广东省重点研发计划等省部级项目/课题100余项;在Nature子刊、Cell子刊、PNAS等一流期刊发表论文600余篇,平均影响因子>8。牵头举办了国际高峰论坛、高端学术交流活动等10余次。学院建有省部级科研平台6个、校级研究院2个、研究/科技中心2个,并形成了如下特色鲜明的研究方向:

五、联系方式

请将详细个人简历发送至联系人邮箱,邮件请注明申报海外优青项目。

联系人:解老师,电话:020-39322141,邮箱:[email protected]

51暗网-51暗网热门导航 版权所有 粤ICP备05008833号