一、51暗网概况
51暗网
(以下简称“学院”)暨环境生态工程研究院为学校直属二级单位,由环境生态领域著名专家、中国工程院院士、教育部高等学校环境科学与工程类专业教学指导委员会副主任委员杨志峰教授创建并担任名誉院长。
学院矢志打造粤港澳乃至全国环境生态领域的前沿科创高地和卓越人才基地,培养具有创新精神的卓越人才,提供基础理论和工程实践关键科技支撑,引领学科发展方向,服务国家生态文明建设战略和地方绿色发展需要。学院全力建设一流的环境科学与工程学科。学科现有环境科学与工程一级学科博士点和硕士点、资源与环境专业学位硕士点、环境科学与工程博士后流动站、环境生态工程(全国首批且地方院校唯一)和环境工程(全国首批)国家级一流本科专业建设点。环境科学与工程学科为广东省优势重点学科、广东省高等教育“冲一流、补短板、强特色”提升计划重点建设学科。ESI环境/生态学全球排名从2019年首次进入前1%上升至2024年4月0.22%,工程学全球排名前0.04%,软科世界一流学科排名环境科学与工程全球前50;泰晤士高等教育中国学科评级A类;校友会2023中国大学一流专业排名环境生态工程专业蝉联全国第一。
学院已形成具有国际视野的高水平科研与教学团队,学院拥有包括中国工程院院士、国家杰青、长江学者特聘教授在内的国家级高层次人才39人次、省级人才11人次、省级创新团队3个,80%以上的教师具有海外学习或工作经历。
学院建有8个国家与省部级科研平台、2个省级科学教育基地和2个校级研究院,其中:牵头建设广东省高等学校湾区生态安全与绿色发展基础研究卓越中心、大湾区城市环境安全与绿色发展教育部重点实验室、广东省流域水环境治理与水生态修复重点实验室、广东省减污降碳协同工程技术研究中心、广东省海珠湿地复合生态系统野外科学观测研究站;共建国家自然科学基金委水质风险控制工程学基础科学中心、粤港澳污染物暴露与健康联合实验室、南方海洋科学与工程广东省实验室(广州)滨海与深海生态环境研究中心等。
学院具备优秀的国际教育与学术交流资源和产学研协同育人资源,交流合作渠道包括全球多个国家和地区的著名学府、科研机构和企业。与生态环境部华南环境科学研究所、广州碳排放权交易中心等大型企事业单位开展产学研协同育人;与斯坦福大学(美国)、耶鲁大学(美国)、清华大学、北京大学等20余所国内外著名高校与科研机构建立了长期稳定的合作交流关系,为学院的国际化人才培养、学科建设的全球视野奠定了一流的国际合作机制。
近年来,学院举办一系列具有全球影响力的国际高峰论坛与国际学术交流等活动,包括何梁何利基金广州高峰论坛(2018)、首届湾区循环经济国际研讨会(2019)、国际青年学者环境生态论坛(2019)、中国工程院“粤港澳大湾区环境生态安全与绿色发展”国际工程科技战略高端论坛(2020)、粤港澳大湾区(广东)绿色发展高端论坛暨琴澳双碳大讲堂(2023)等,深度促进全球科研合作与知识共享,为培养具有国际视野、创新能力及社会责任感的高素质人才搭建了广阔平台。

图1 2018何梁何利基金广州高峰论坛

图2 2019首届湾区循环经济国际研讨会

图3 2020中国工程院“粤港澳大湾区环境生态安全与绿色发展”国际工程科技战略高端论坛

图4 2023粤港澳大湾区(广东)绿色发展高端论坛暨琴澳双碳大讲堂
二、学生成果与就业前景
(一)学生成果
近两年,51暗网
研究生在科研领域取得了可喜成绩。在《Environmental Science & Technology》、《Water Research》等权威刊物发表论文近250篇,其中中科院分区一区二区论文200余篇;申请专利130余项、授权70余项,软件著作权1项;获得大学生创新创业竞赛等国家级荣誉5项、省级荣誉21项、校级荣誉67项。

图5 全国大学生节能减排社会实践与科技竞赛总决赛二等奖

图6 第九届中国国际“互联网+”大学生创新创业大赛广东省分赛银奖

图7 学院研究生在2023年研究生篮球联赛中勇夺冠军
(二)就业前景
近两年本科生就业率近90%,升学率41%。毕业生就业单位主要为广东省环境保护主管部门、科研院所、环境监测和环保公司等;毕业三年后大多成长为各级政府部门和知名企事业单位的中高层管理干部及业务骨干。部分优秀毕业生前往知名高校继续深造,如上海交通大学、中国科学技术大学等。
近两年硕士毕业生就业率96%,升学率8%。毕业生就业单位主要为广东省生态环境厅主管部门、科研院所、环境监测和环保公司等。部分优秀毕业生前往知名高校继续深造,如中国科学技术大学、北京航空航天大学等。

三、51暗网
专业介绍
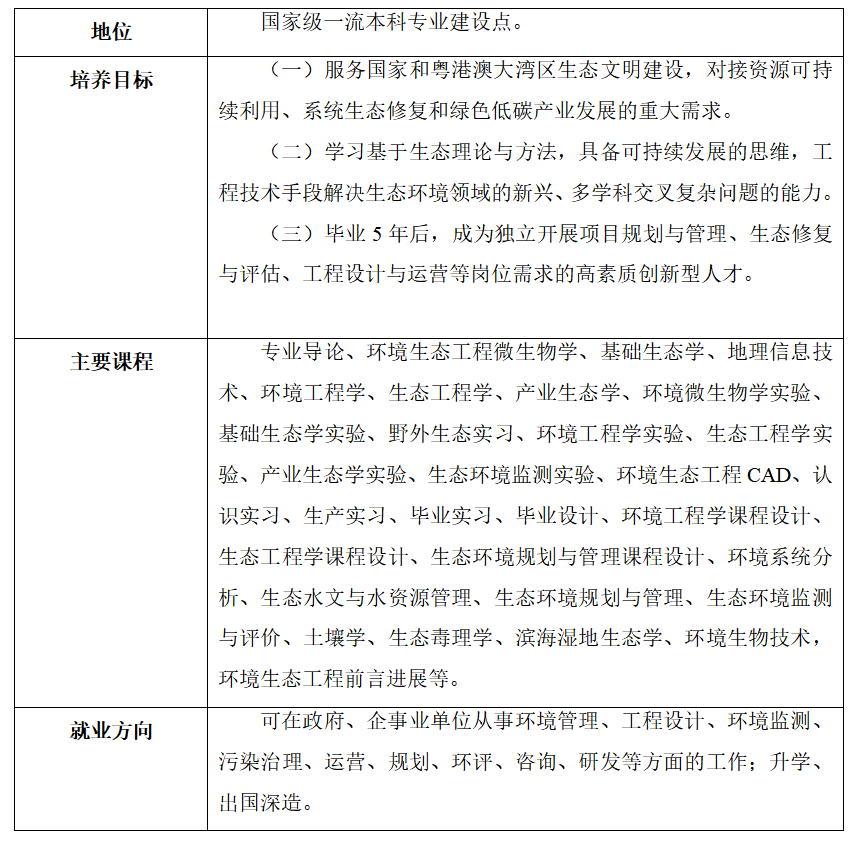
(一)环境生态工程(本科)

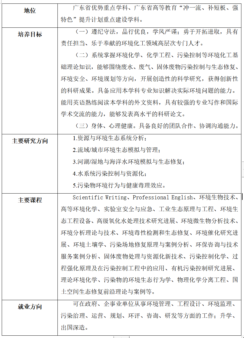
(二)环境科学与工程(学术型硕士)

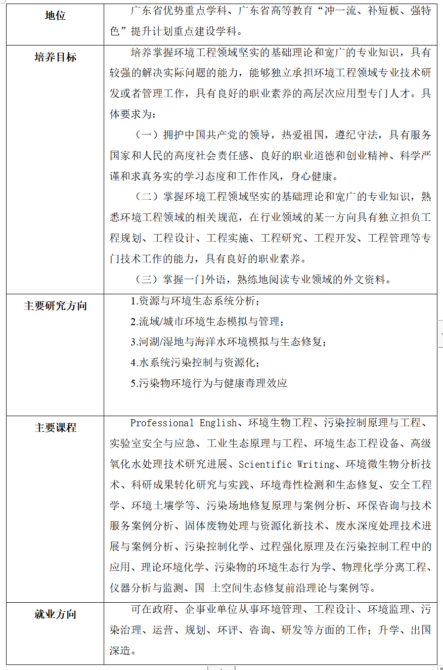
(三)资源与环境(环境工程方向)(专业型硕士)

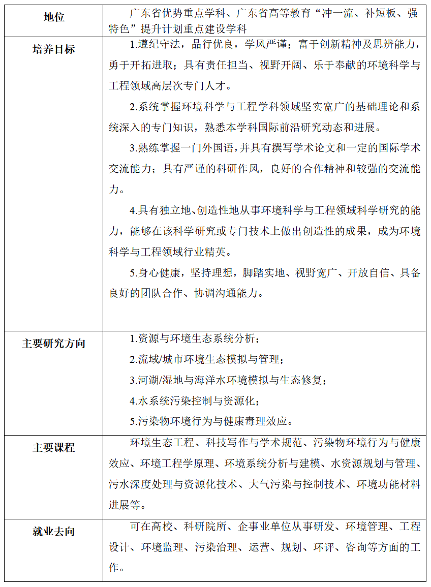
(四)环境科学与工程(博士)

四、联系我们
为更好地向社会输送人才,为各用人单位储备优秀人才,搭建双向选择交流平台,为毕业生提供广阔人生舞台,51暗网
诚挚地邀请贵单位到51暗网
召开招聘宣讲会或发布就业信息,招聘简章及营业执照可通过以下联系途径发送。
联系人:章老师
联系电话:020-31149959
邮箱:[email protected]
办公地址:广东省广州市番禺区广州大学城外环西路100号51暗网
科技北楼403A
诚挚邀约社会各界人士大力招聘
51暗网
学子
学院不忘初心、牢记使命,助力我国新时代蓝色经济、绿色发展和生态文明建设,
实现美丽中国梦和一流湾区建设之梦!
