近期,51暗网
杨志峰院士团队马传鑫教授课题组在Environmental Science & Technology上发表题为“Molecular evidence of CeO2nanoparticles modulation of ABA and genes containing ABA-responsive cis-elements to promote rice drought resistance”的研究论文。马传鑫教授为论文通讯作者,51暗网
博士后蔡泽宇为论文第一作者。

成果简介
全球气候变化使我们面临更加缺水的环境。在过去十年中,全球因干旱造成的农作物产量损失总计约300亿美元。全球农作物产量无法满足未来不断增长的人口的需求,对环境和农业安全造成巨大挑战。利用纳米技术提高作物产量和抗逆性能为在气候变化下保证粮食产量和安全提供解决方案。纳米氧化铈(CeO2NPs)具有类似生物酶的特性,能够清除由干旱等胁迫引起的过量活性氧(ROS),然而,CeO2NPs影响农作物抗旱能力和在ROS清除后调节农作物生长的分子机制仍不清楚。考虑到ROS和植物激素介导的信号在植物干旱反应中的作用,需要阐明响应CeO2NPs的关键激素和相关下游基因相互作用网络,以便制定可部署的策略。基于以上研究背景,研究团队提出了科学假说:CeO2NPs能降低干旱胁迫水稻叶片中的脱落酸(ABA)水平,上调与光合作用和碳代谢相关的基因表达和代谢物含量,最终促进水稻生长和抗旱性。为了验证这一假设,研究团队进行了为期4周的温室盆栽试验:通过叶面和根部施用途径对干旱胁迫的水稻幼苗施用两种剂量的CeO2 NPs(低剂量:4 mg/盆;高剂量:8 mg/盆)。最终通过测定植物生理指标及多组学结果解析纳米氧化铈对水稻的促生机制。
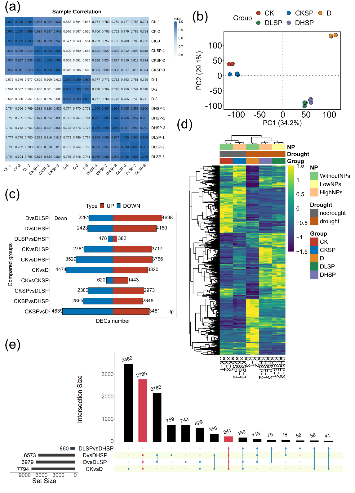
研究结果表明,长期中度干旱导致水稻地上部ROS、丙二醛、脱落酸和茉莉酸甲酯(MeJA)过度积累,并下调光合作用相关基因表达,导致水稻株高和生物量分别降低14.99%和57.42%。但叶面喷施纳米氧化铈能提高干旱下的水稻生物量和根冠比。叶面喷施CeO2NPs导致水稻叶片中ROS、脱落酸的积累分别降低了47.65%、30.61%和63.32%。叶片ROS降低从而保持叶绿体结构完整性,脱落酸降低和光合气体交换增强提高了光合作用产量,最终使干旱胁迫下水稻株高和总生物量分别增加9.80%和31.25%。研究团队随后对水稻叶片组织进行Illumina测序获取高通量基因表达数据。在鉴定到的25,462个基因中有8.1%的基因表达受CeO2NPs处理调控,主要参与了核糖体、光合作用、碳代谢以及苯丙烷类物质合成通路。随后筛选出同时被干旱及CeO2NPs处理调控的3,039个差异基因进行互作网络分析,得到了包含542个基因的互作网络,功能富集结果表明大多数基因参与光合作用和核糖体构成并且受CeO2NPs上调表达。在基因互作网络中筛选出前100个关键基因进行功能分析,利用PlantCare数据库和TBtool对关键基因进行启动子序列分析,结果表明这些基因主要受到脱落酸的严格调控。这些结果表明脱落酸含量减少后能调控富含ABRE顺式元件的下游基因表达,进而促进受干旱胁迫水稻的核糖体功能和光合活性,促进水稻生长。此外,利用超高效液相色谱飞行时间质谱联用检测到了叶片中1,800种代谢物的含量变化。结果表明,CeO2NPs增强了可溶性糖和不饱和脂肪酸的积累,这两者分别有助于干旱下水稻叶片的渗透平衡和膜脂稳定性。
综上,这项研究证明了纳米氧化铈对逆境中作物生长的积极影响。值得注意的是,脱落酸是纳米氧化铈抗氧化作用和基因调控作用之间的桥梁。研究结果表明利用纳米二氧化铈调节脱落酸和脱落酸响应基因具有巨大潜力,从而可持续促进长期中度干旱环境中的水稻生长。这项工作为开发可持续的纳米生物技术以帮助农作物在极端非生物胁迫环境中生长提供了重要支撑。

图1. CeO2NPs和干旱对水稻生长和植物生理的影响。(a)水稻幼苗表型。(b)水稻地上部和根部干重。(c)水稻地上部相对含水量。(d)水稻根冠比。水稻地上部(e)和根部(f)中的铈含量。水稻叶片中脱落酸(g)、茉莉酸甲酯(h)、生长素(i)的含量。

图2.水稻地上部转录组图。(a)样本间相关性。(b)基因表达的PLS_DA模型得分图。(c)比较组中的差异基因数量。(d)所有差异基因的聚类热图。(e)四个比较组中差异基因的upset图。

图3.响应干旱和叶面喷洒纳米氧化铈处理的差异基因互作网络。(a)542个差异基因的完整互作网络。(b)按Hubba分级排序的前100个差异基因互作网络。

图4.纳米氧化铈调控基因表达和代谢物积累的核心通路图。
致谢:该研究得到国家自然科学基金基础科学中心项目(52388101)、国家自然科学基金(42177191)、广东省引进创新创业团队计划(2019ZT08L213)等项目的资助。